最新【令和7年度版】健康経営度調査票の主な変更点まとめ|健康経営2026では申請単位・要件・設問が大きく進化
令和7年7月18日、経済産業省本館17階国際会議室およびオンラインにて、第3回健康経営推進検討会と日本健康会議 健康経営・健康宣言15万社WG(第10回)が合同で開催されました。
本記事では、令和7年度健康経営度調査票の変更点に焦点を当て、下記に解説していきます。 あくまで現時点での方針「案」として捉えていただきながら、ご一読ください。
令和7年度健康経営度調査票(素案)の主な変更点・検討点
令和7年度の健康経営優良法人認定制度において、調査票および申請要件に複数の重要な変更点が導入されました。


これらの改訂は、企業を取り巻く環境変化や社会的な要請を反映し、健康経営の本質的な意義を深め、その普及を促進することを目的としています。
以下から、それぞれのポイントについて解説していきます。
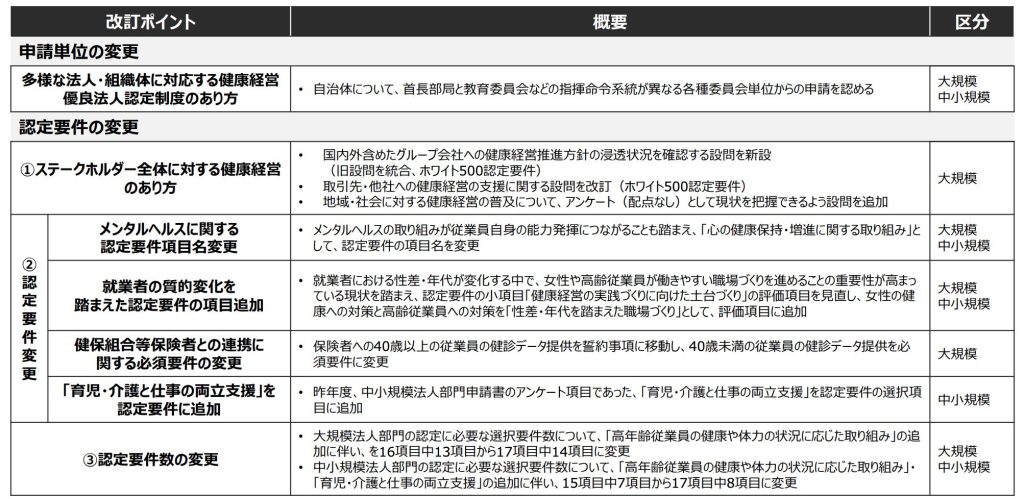
申請単位の多様化
自治体の申請単位の特例:
今年度より、自治体(地方公共団体)は、首長部局だけでなく、教育委員会や公安委員会など、指揮命令系統が異なる各種委員会単位での申請が認められるようになりました。これは、地方公共団体が地域における健康経営のモデルケースとなり、普及啓発を促進するための一環です。

認定要件の主な変更
1-1. ステークホルダー全体への健康経営の浸透:
「健康経営優良法人(大規模法人部門)ホワイト500」の認定要件として、国内外のグループ会社への健康経営推進方針の浸透状況と(Q20)、取引先・他社への健康経営支援に関する設問(Q21)が必須(and条件)となりました。また、地域・社会に対する健康経営の普及状況に関するアンケート設問も追加されました。



1-2. メンタルヘルスに関する項目名の変更:
「メンタルヘルス不調者への対応」の項目名が、よりポジティブな「心の健康保持・増進に関する取り組み」へと変更されました。評価項⽬名の変更に併せ、設問・選択肢を修正されています。

1-3. 性差・年代に配慮した職場づくりの追加:
従業員の質的変化に対応するため、「健康経営の実践に向けた土台づくり」の評価項目に「性差・年代を踏まえた職場づくり」が追加されました。これには、女性の健康対策や高齢従業員への対策が含まれます。


併せて、管理職・従業員への教育内容として、 性差や年齢に配慮した職場づくりに関連する選択肢を追加しています。

また、女性の健康課題に関する教育として、どのような内容に取り組まれているかが確認できるようSQが新設されています。

1-4. 保険者との連携要件の変更:
健康保険組合等保険者への健診データ提供に関して、40歳以上の従業員のデータ提供が誓約事項へ移行し、40歳未満の従業員のデータ提供が必須要件となりました。

1-5. 育児・介護と仕事の両立支援の認定要件化:
中小規模法人部門の申請書において、昨年度アンケート項目であった「育児・介護と仕事の両立支援」が認定要件の選択項目に追加されました。これは、令和6年5月に改正された育児・介護休業法を踏まえたものです。

認定要件数の変更
- 大規模法人部門では、選択要件数が16項目中13項目から17項目中14項目に増加。
- 中小規模法人部門では、選択要件数が15項目中7項目から17項目中8項目に増加しました。
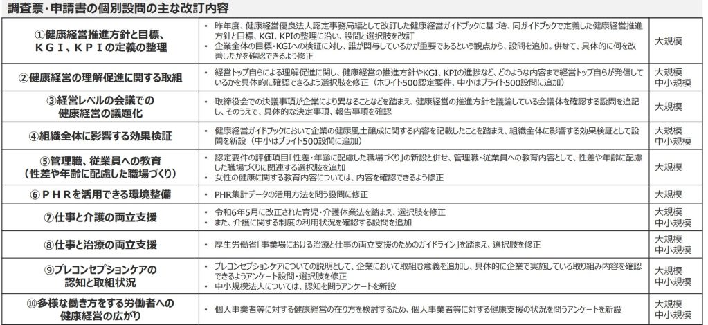
個別設問の改訂内容
2-1. 健康経営推進方針と目標、KGI、KPIの整理:
「健康経営ガイドブック」の定義に基づき、設問と選択肢が改訂され、企業全体の目標・KGI検証への関与者を確認する設問が追加されました。


中小規模法人部門においても、健康経営ガイドブックで定義した健康経営推進方針と⽬標、KGI設定に対する経営層の関与と その具体的な内容を問う選択肢とSQを追加。本設問は、ホワイト500の認定要件、ブライト500の設問とする。

2-2. 経営トップによる理解促進:
経営トップ自身による健康経営推進方針やKGI、KPIの進捗に関する発信内容を具体的に確認できるよう選択肢が修正されました。本設問は、ホワイト500の認定要件、ブライト500の設問です。

2-3. 経営レベルの会議での健康経営の議題化:
取締役会での決議事項が企業により異なることなどを踏まえ、健康経営の推進方針を議論している会議体を確認する設問が追記され、具体的な決定事項・報告事項を選択するようになりました。

2-4. 組織全体に影響する効果検証:
健康経営ガイドブックにおいて企業の健康風土醸成に関する内容を記載したことを踏まえ、組織全体に影響する効果検証として設問が新設され、中小規模法人部門においては、ブライト500設問に追加されています。

2-5. PHR(Personal Health Record)を活用した環境整備:
PHR集計データの活用方法を問う設問に修正されました。Q40SQ2を評価対象としています。

PHRは、保健指導以外の時間でも個人に合わせた健康情報提供を可能にし、具体的な施策レベルでの状況・課題把握に役立ちます。
2-6. 仕事と介護の両立支援:
令和6年5月に改正された育児・介護休業法を踏まえ、選択肢を修正。 また、介護に関する制度の利用状況を確認する設問を追加しています。

中小規模法人部門においては、昨年度アンケートで問うていた設問を基に令和6年5月に改正された育児・介護休業法を踏まえ、 選択肢を修正しています。

2-7. 仕事と治療の両立支援:
厚生労働省「事業場における治療と仕事の両立支援のためのガイドライン」を踏まえ、選択肢を修正しています。

2-8. プレコンセプションケアの認知と取り組み:
企業におけるプレコンセプションケア(性別を問わず、妊娠・出産を含むライフデザインや将来の健康を考えて健康管理を行うこと)の意義が説明に追加され、具体的な取り組み内容を確認するアンケート設問が改訂されました。中小規模法人向けには認知度を問うアンケートが新設されました。

2-9. 多様な働き方をする労働者への健康経営の広がり:
個人事業者等に対する健康支援の状況を問うアンケートが新設され、健康経営が個人事業者への支援にも広がる仕組みが検討されています。

スケジュール及び認定フロー


まとめ
令和7年度の健康経営度調査票は、認定要件や評価項目の見直しにより、「ステークホルダー全体への展開」「従業員の多様性への対応」「PHRやプレコンセプションケアの導入」など、より実態に即した運用と社会的な広がりが求められる内容へと大きく進化しています。
特に中小企業では、女性や高齢従業員への配慮、育児・介護支援の強化など、これまで以上に自社の実情に合った柔軟な取り組みが必要になります。
申請予定の法人は、自社の施策と照らし合わせながら早めに準備を進めましょう。



-300x147.jpg)
